bdill's avatar
bdill
Senior Member
10 years ago
Status:
New Idea

Add an ability to create Projects based on existing Templates

Problem:

Our team has several Project Suites across all of our tested applications, and we are always looking to add more. To that end, we've created many scripts in a kind of framework to streamline our process. When we start working on a new Project, we have to manually import all scripts/event handlers/other Project items that we use in a more or less universal fashion.

 

This idea addresses two pain points in our current new Project creation process. The first is that this process takes a fair amount of time, from importing the scripts to adding the necessary project items and wiring up the necessary event handlers and other project errata. The other is that this is a manual process with many potential points of failure, and we want this to be as repeatable as possible so we can hand the process off to non-programmer QA.

 

Proposed Solution:

Add an ability to create Projects/Project Suites based on templates. A possible solution that would not involve permanently adding files to the TestComplete app or AppData folder could be adding an option to use an existing Project/Project Suite as a template.

 

An example workflow:

  1. User selects the file option File>New>New Project Suite...
  2. User is presented with the option to create the Project Suite from scratch or Create from a Template
  3. User selects the Create from a Template option
  4. User navigates to and designates a Project Suite to use as a template
  5. User selects a name for the new Project Suite
  6. User selects a location for the new Project Suite
  7. TestComplete creates a new Project Suite with all files and settings from the Template Project with the new name that was designated by the user.

3 Comments

  • cunderw's avatar
    cunderw
    Community Hero

    We do something like this already with Projects.

     

    How we do it is:

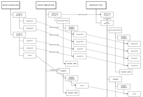
    1. Have a Project Suite(s) with Global/Framework Projects. (these include things used across multiple tests / apps etc..
    2. Create a "Template" Project and add all of the global scrips, tests, etc.. as existing items.
    3. Create Project Suite for new set of test cases
    4. Add template project as existing item.
    5. Clone the template and name it accordingly. (Right click on project in project exlporer and click clone project).

    Example diagram: 

  • Thanks cunderw

    I could not clone the Project after adding the template project as an existing item to the new Project Suite as illustrated in the diagram above. I am working with TestComplete version 14.92.596.7. I get the error like below.

    TanyaYatskovska Is there a working solution to this feature request?

    Thank you.